
LinkedIn est LE réseau social par excellence pour tous les professionnels. En France, la plateforme compte plus de 24 millions de membres en 2026. [1]
Ce réseau professionnel, comme tout réseau social, utilise une manière bien spécifique pour valoriser ou non des contenus sur la plateforme et les proposer à ses utilisateurs. À travers cet article, vous en apprendrez sur le fonctionnement de l’algorithme et sur les nouvelles particularités apparues en 2022. Nous vous donnerons également différents conseils afin de créer des publications en concordance avec l’algorithme.
La majorité des réseaux sociaux possèdent des algorithmes, avec des séries d’opérations propres à chacun, pour trier automatiquement les publications sur le fil d’actualité. L’algorithme LinkedIn a son propre fonctionnement et évolue d’année en année.
L’objectif premier de l’algorithme est de s’assurer que sur tout le contenu qui se trouve sur la plateforme, les utilisateurs voient le contenu le plus engageant pour eux afin qu’ils restent sur la plateforme le plus longtemps possible. Il est très important de comprendre comment se comporte l’algorithme pour pouvoir ensuite publier des publications qui vont susciter de l’intérêt auprès de celui-ci.
Les personnes ou les entreprises avec qui vous interagissez le plus apparaissent toujours en premier dans votre fil d’actualité. L’algorithme LinkedIn choisit en fonction de votre activité le contenu le plus intéressant et adapté à afficher.
L’algorithme LinkedIn est en réalité ce qu’on appelle un algorithme de recommandation. C’est une sous-classe des systèmes de filtrage de l’information. Le but de ces algorithmes est de prédire les préférences des utilisateurs en suggérant des éléments pertinents à ceux-ci en fonction de leurs intérêts. Les utilisateurs sont au centre de l’attention de ces algorithmes qui doivent trouver des informations pour intéresser celui-ci.
Ces algorithmes sont partout dans notre quotidien comme avec Netflix qui suggère des films en fonction de nos goûts et de ce que l’on a pu visionner avant.
Pour LinkedIn, cet algorithme sert essentiellement à améliorer l’expérience sur la plateforme en créant des recommandations dynamiques pour différents types de public. Mais aussi à améliorer l’expérience de recherche d’emploi ou de membres en classant les postes et les membres en fonction de leurs caractéristiques.
Ces algorithmes de recommandations sont utilisés à plusieurs endroits sur la plateforme LinkedIn, notamment dans le moteur de recherche avancée avec des résultats basés sur les mots-clés de votre recherche, de votre réseau et de votre secteur géographique. Mais aussi avec l’onglet réseau qui vous propose des personnes que vous pourriez connaître en fonction de votre secteur d’activité et géographique. Les publications et publicités sur votre fil d’actualité sont directement basées sur vos interactions avec les membres et les hashtags que vous suivez. Sur votre profil, “les membres ont aussi vu”, des profils similaires aux vôtres vous sont proposés. Enfin, les offres d’emploi que vous pouvez consulter sont basées sur vos recherches, votre profil et votre situation géographique.
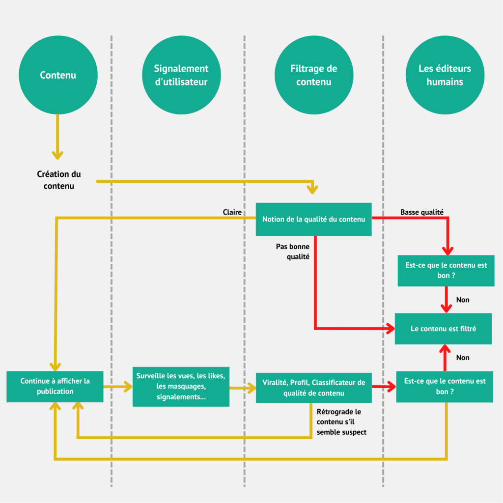
L’algorithme LinkedIn se compose de quatre étapes pour trier le contenu sur son réseau et minimiser les risques de spam et de contenu inadapté. LinkedIn a même publié une infographie montrant comment fonctionne leur algorithme, avec les fameuses quatre étapes.

Pour vous expliquer un petit peu plus de manière détaillée, la première étape est de savoir si votre contenu est identifié comme du spam ou non en vérifiant la crédibilité du message. Votre contenu se voit donc classé dans l’une des trois catégories suivantes :
Pas de panique si votre contenu se voit attribuer à partir d’ici la catégorie “basse qualité”, ce n’est que la première étape !
Une fois votre message catégorisé, celui-ci est envoyé directement à votre public, d’abord à un petit groupe de personnes, pour voir s’il devient populaire ou non. Pour bien réussir son test utilisateur, il faut éviter que votre publication soit cachée ou signalée comme spam par les utilisateurs ! Pour éviter cela, réfléchissez à la pertinence de celle-ci et à l’intérêt de vos utilisateurs. Sur LinkedIn, les gens ont tendance à partager des contenus liés à leur vie professionnelle.
Les soixante premières minutes après la publication d’un poste sont les plus importantes pour sa portée et l’algorithme LinkedIn ! Si peu d’utilisateurs réagissent à votre publication dans la première heure, il y a de fortes chances que la portée de votre post soit faible et donc que l’algorithme ne valorise pas celle-ci. [2]
De plus, on sait qu’un commentaire posté dans les 24 heures qui suivent la publication apportera 4 fois plus de reach (portée) que n’importe quelle réaction comme des emojis. [3]
C’est maintenant à l’engagement sur votre publication de faire son travail. Une fois que certaines de vos connexions entrent en contact avec votre publication, différentes actions vont permettre de soit rétrograder la publication ou soit de la faire progresser en la proposant à d’autres utilisateurs, à l’aide d’un score du poste. Ce score est défini en fonction de l’action réalisée. Par exemple, un j’aime n’obtient qu’un seul point, un commentaire vaut deux points et pour finir un partage vaut trois points, car celui-ci met en évidence la popularité du post. Le score total décidera de l’avenir du poste.
De plus, on sait qu’une réaction, quelle qu’elle soit, apportera 2% de portée à la personne qui a posté, et 3% à celle qui aura réagi. Et que cliquer sur une réaction lorsque vous consultez un post d’entreprise apportera 3 à 4% de portée à ceux qui suivent l’entreprise en question. [3]
Si vous avez obtenu de l’engagement, la dernière étape est transmise aux “personnes authentiques de LinkedIn”. Ces personnes ont la décision de soit envoyer votre contenu à plus de personnes ou soit de stopper ici. Si votre contenu fonctionne bien, il pourra se voir envoyé à des personnes extérieures à votre réseau, et même apparaître dans le “contenu tendance” du réseau social.
D’autres facteurs peuvent influer directement sur les contenus mis en avant sur le fil d’actualité grâce à l’engagement de votre audience. C’est le cas du dwell time qui est tout simplement le temps que passe un lecteur sur votre publication. L’algorithme LinkedIn comptabilise ce temps. Si le lecteur passe beaucoup de temps à lire votre post alors l’algorithme pensera qu’il est intéressant et le fera remonter dans le fil d’actualité.
Un autre facteur est à prendre en compte dans le fonctionnement de l’algorithme. C’est le Social Selling Index. Le SSI est un principe qui mesure votre efficacité à imposer votre marque professionnelle, à communiquer et à construire des relations sur la plateforme. Il est mesuré à partir de votre activité et vous attribue une note allant de 1 à 100. Entre 10 et 20, votre compte est qualifié de passif alors qu’à partir des 80, il est qualifié comme étant actif voire très.
Plus votre score indicatif est haut et plus vos contenus se verront favoriser dans les pages de la plateforme. [3] Il est donc essentiel de bien se placer côté stratégie marketing pour vous apporter un avantage au niveau du réseau social.
Comme tout algorithme, celui-ci se voit évoluer au cours des années, notamment pour améliorer l’expérience utilisateur, mais surtout afin d’optimiser au mieux les contenus du fil d’actualité pour satisfaire au mieux les utilisateurs de LinkedIn.
Les modifications effectuées par la plateforme visent à donner plus ou moins d’importance à certains contenus. Voici les derniers changements de l’algorithme en 2026 :
LinkedIn a décidé de réagir face aux nombreux utilisateurs se plaignant des publications incitant à l’engagement à travers des likes ou des réactions dans le seul but de booster leur portée : “Nous encourageons tous les membres de la communauté à se concentrer sur la diffusion de contenu fiable, crédible et authentique.”
De nombreux utilisateurs sont lassés de voir apparaître en trop grosse quantité dans leur feed des sondages de personnes ne faisant pas partie de leur réseau. LinkedIn indique qu’il y a maintenant “moins de sondages des personnes que vous ne connaissez pas, et plus de sondages des personnes de votre réseau avec lesquelles vous êtes le plus susceptible de vous engager.” Il faut quand même avoir en tête que le sondage conserve son utilité et est un excellent moyen de créer de l’engagement auprès de son réseau.
L’une des principales nouveautés est sans doute le fait que vos suggestions de contenu vont être améliorées pour vous proposer des publications encore plus pertinentes. LinkedIn a conscience de ce problème comme avec cet exemple : un post dans votre fil d’actualité d’une personne inconnue, mais qu’un membre de votre réseau a commenté. Pour pallier ce problème, la plateforme a donc annoncé qu’il favorise l’affichage “d’une activité plus ciblée de votre réseau et où vous serez également plus susceptible de rejoindre la conversation.”
Les utilisateurs de LinkedIn ont également fait savoir qu’ils seraient intéressés à recevoir plus de posts pertinents provenant de leur domaine et de personnes extérieures à leur réseau. Cela permet en effet d’obtenir d’avantages de nouvelles informations enrichissantes sur son secteur d’activité et de les utiliser pour sa carrière professionnelle et au quotidien. LinkedIn a donc travaillé pour mettre en avant sur le fil d’actualité des contenus d’experts correspondant aux différents profils.
Pour encore mieux personnaliser le fil d’actualité, les publications disposent maintenant d’une option, disponible en appuyant sur les 3 points en haut à droite de celles-ci : “je ne souhaite pas voir cela”. Une fois cliqué, vous devez informer LinkedIn de pourquoi vous ne souhaitez plus voir cette publication à travers différentes propositions :
Cette fonctionnalité va permettre à l’algorithme de LinkedIn de vous proposer dans le futur des publications plus pertinentes et d’améliorer votre expérience utilisateur en ne vous proposant plus les genres de publications signalées.
Vous devez optimiser le contenu que vous publiez sur LinkedIn en fonction de son engagement et de sa qualité. Le message que vous faites passer et le ton utilisé doivent être en accord avec les valeurs de votre entreprise. Par exemple, le ton de l’humour peut-être utilisé à travers des jeux de mots ou des blagues pour faire rire sa communauté. Un autre ton peut être utilisé pour faire passer un message plus sérieux avec des conseils précieux, des données, des statistiques pertinentes sur un domaine d’activité ou votre entreprise.
Sur LinkedIn, comme sur tout autre réseau social, les utilisateurs ont tendance à ne pas lire les publications et scroller de manière intensive par manque de temps ou d’intérêt. Pour attiser la curiosité des futurs lecteurs de vos posts et vous démarquez, créez une accroche percutante. Cette accroche donnera envie aux utilisateurs de continuer à lire votre post et de ne pas passer celui-ci.
Pour communiquer de la meilleure des manières à votre réseau, il est essentiel de parler le même langage. La description de vos publications doit être réfléchie en amont pour impacter votre réseau. Pour cela, vous devez mettre en avant des mots-clés pertinents et spécifiques à votre secteur d’activité. Ces mots-clés seront un réel avantage sur vos publications !
Sur les réseaux sociaux, les publications sont lues de manière très rapide. Il est donc important d’aller à l’essentiel dans les descriptions des posts. Pour ne pas perdre votre lecteur et qu’il puisse lire de manière claire et rapide, écrivez des phrases courtes. Le message passe souvent plus simplement qu’avec des phrases longues et complexes. Chaque phrase doit correspondre à une idée.
Les hashtags sont indispensables à vos publications, ils agissent en tant que mots-clés et permettent d’engager de nouvelles personnes. Des hashtags spécifiques peuvent même vous permettre de gagner en visibilité en plaçant vos publications dans les publications tendances ! En général, on parle de publication optimisée et on gagne en visibilité quand le nombre de hashtags se situe entre 3 et 5. [3]
Vous pouvez même créer vos propres hashtags pour créer votre propre communauté ! Cela va pouvoir rassembler toutes les publications qui contiennent votre hashtag. Essayez quand même de ne pas trop varier vos hashtags sur vos publications pour augmenter votre portée.
Publiez lorsque votre communauté est en ligne, pour gagner en engagement dès la première heure. Chaque entreprise et/ou secteur d’activité à son propre moment pour publier. Pour trouver votre meilleur moment pour publier votre post, tester plusieurs horaires ou référencez vous à vos fans et leurs heures de connexions.
Il est important de varier vos contenus pour engager vos lecteurs et ne pas les lasser. Captez leur attention avec des photos, des vidéos, des carrousels pour répondre à des problématiques, des conseils, des astuces. Mais aussi avec des sondages ou encore des infographies sur des données sourcées ! Variez les supports va vous permettre également d’illustrer vos propos de façon originale. Vous pouvez récupérer des visuels de votre entreprise, que ce soit sur des supports de communication ou sur votre blog.
Pour créer de l’engagement sous vos publications et voir votre contenu valoriser, créer de l’interaction avec les utilisateurs en répondant aux commentaires dès la première heure. Répondre aux commentaires rapidement va aussi montrer aux utilisateurs votre réactivité et votre intérêt sur les sujets énoncés.
Partagez les publications d’autres personnes avec des commentaires ! En effet, LinkedIn considère que vous avez ajouté du contenu lorsque vous avez écrit au moins 150 mots dans votre partage. [4]
Pour donner une valeur ajoutée à vos posts, ajoutez-y 3 hashtags et n’oubliez pas de citer l’auteur de la publication. LinkedIn estimera que le partage sera d’autant plus pertinent.
C’est en publiant régulièrement et de manière rigoureuse que vous vous ferez une place sur LinkedIn et que vous vous améliorerez au cours du temps. Selon votre objectif, il est recommandé au minimum 2 fois par semaine à une fois par jour. [5]
Si vous souhaitez générer plus de prospects par exemple, vous devrez vous montrer plus actif et régulier dans vos publications. À l’inverse, évitez de tomber dans la suractivité ! Au-delà d’une publication par jour, c’est trop et beaucoup moins efficace.
LinkedIn vous donne la possibilité de faire de la publicité sur son réseaux social (LinkedIn Ads).
Sponsoriser ses publications est un moyen rapide et facile de toucher plus de fans, et donc d’augmenter votre portée. Nous pensons toutefois qu’il est préférable de cibler les posts à sponsoriser, en se basant sur des données “organiques”.
Veillez à définir des indicateurs clés de performance (KPI) pour suivre la performance de vos publicités. Vous pouvez bien sûr cibler vos fans, mais aussi les amis de vos fans, les personnes qui ont les mêmes comportements online que vos fans … ou utiliser de nombreux critères socio-démo + lieu + comportement + intérêt + taille de l’entreprise + secteur d’activité, etc.
Au début nous vous conseillons de faire appel à des experts en publicité sur les réseaux sociaux pour cibler au mieux et avoir ainsi un meilleur retour sur investissement.
1 Digimind
2 Codeur
3 Link&Up
4 Appvizer